Page 2 of 8 FirstFirst 1 2 3 4 ... LastLast
Results 11 to 20 of 74

Thread: The Resonator

  1. #11
    Member cork sniffer's Avatar
    Join Date
    Dec 2015
    Location
    South Coast NSW
    Posts
    348
    Quote Originally Posted by GreyFloyd View Post
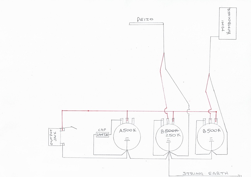
    Hi fellow resonators! Would be nice to have a wiring diagram
    This worked for mine.

    Click image for larger version. 

Name:	SCAN0295.JPG 
Views:	311 
Size:	59.5 KB 
ID:	29084

  2. Liked by: kuanjb

  3. #12
    Member cork sniffer's Avatar
    Join Date
    Dec 2015
    Location
    South Coast NSW
    Posts
    348
    Quote Originally Posted by GreyFloyd View Post
    The Piezo has me beat; not sure how that fits (to bridge??)
    Drill a hole at red arrow, run wire down through and along the spider allowing the piezo to sit in bottom of spider and then the wooden bridge sits on top of the piezo.

    Click image for larger version. 

Name:	20180403_124316.1.jpg 
Views:	291 
Size:	258.3 KB 
ID:	29085

  4. #13
    Member cork sniffer's Avatar
    Join Date
    Dec 2015
    Location
    South Coast NSW
    Posts
    348
    Quote Originally Posted by GreyFloyd View Post
    It seems that the routing issues you guys had may have been solved in mine
    Put your cone in place and with a LITTLE pressure on the cone centre rotate the cone and look for any mark on the body showing cone contact. Will look like this ...

    Click image for larger version. 

Name:	20180403_124128.1.jpg 
Views:	277 
Size:	374.7 KB 
ID:	29086

    Easy fix to get cone clearance and increase volume of the box and possibly increase sound when unplugged.

    Click image for larger version. 

Name:	20180404_151145.1.jpg 
Views:	282 
Size:	389.1 KB 
ID:	29087

  5. #14
    Member
    Join Date
    Oct 2018
    Location
    Canberra, ACT
    Posts
    249
    Quote Originally Posted by cork sniffer View Post
    This worked for mine.

    Click image for larger version. 

Name:	SCAN0295.JPG 
Views:	311 
Size:	59.5 KB 
ID:	29084
    How loud is the piezo compared to the humbucker with this circuit?

    Sent from my LG-H930 using Tapatalk

  6. #15
    Member GreyFloyd's Avatar
    Join Date
    Nov 2018
    Location
    Freo
    Posts
    110
    Many thanks Cork Sniffer!! Sorry for the delay to respond - been in the shed staining the neck and drilling route for humbucker wire. My Piezo wire has a type of connector on the end rather than a live and ground like a 'normal' connection. Not sure what I'll find if I remove it!

  7. #16
    GAStronomist FrankenWashie's Avatar
    Join Date
    Jan 2016
    Location
    Glebe, NSW
    Posts
    5,673
    Quote Originally Posted by GreyFloyd View Post
    Many thanks Cork Sniffer!! Sorry for the delay to respond - been in the shed staining the neck and drilling route for humbucker wire. My Piezo wire has a type of connector on the end rather than a live and ground like a 'normal' connection. Not sure what I'll find if I remove it!
    there will be a lead wire and braid and not much else I believe.
    FrankenLab:
    Turning tone wood into expensive sawdust since 2016!


  8. #17
    Member cork sniffer's Avatar
    Join Date
    Dec 2015
    Location
    South Coast NSW
    Posts
    348
    Quote Originally Posted by kuanjb View Post
    How loud is the piezo compared to the humbucker with this circuit?

    Sent from my LG-H930 using Tapatalk
    The humbucker is TWICE as loud as the piezo. It works fine but I suspect a pre amp would take it to a much better level.

  9. Liked by: kuanjb

  10. #18
    Member cork sniffer's Avatar
    Join Date
    Dec 2015
    Location
    South Coast NSW
    Posts
    348
    Quote Originally Posted by GreyFloyd View Post
    My Piezo wire has a type of connector on the end rather than a live and ground like a 'normal' connection. Not sure what I'll find if I remove it!
    I DIDN'T remove my connector, simply picked up the matching female connector from Jaycar and attached the plug in joint in a corner of the sound box. Did the same with the mini humbucker so I can change pickups without a soldering job.

    Click image for larger version. 

Name:	20180427_164129.jpg 
Views:	275 
Size:	362.7 KB 
ID:	29159
    Last edited by cork sniffer; 26-11-2018 at 07:24 PM.

  11. Liked by: kuanjb

  12. #19
    Member GreyFloyd's Avatar
    Join Date
    Nov 2018
    Location
    Freo
    Posts
    110
    Great idea CS. On a more mundane topic, can you tell me how to post a pic for avatar? Can't seem to find anything in My Profile.

  13. #20
    GAStronomist Simon Barden's Avatar
    Join Date
    Oct 2016
    Location
    Reading, UK
    Posts
    10,547
    Quote Originally Posted by GreyFloyd View Post
    Great idea CS. On a more mundane topic, can you tell me how to post a pic for avatar? Can't seem to find anything in My Profile.
    Next to 'My Profile' is 'Settings'. Click on that and then select 'Edit Avatar' from the left side menu.

Page 2 of 8 FirstFirst 1 2 3 4 ... LastLast

Posting Permissions

  • You may not post new threads
  • You may not post replies
  • You may not post attachments
  • You may not edit your posts
  •