Page 2 of 3 FirstFirst 1 2 3 LastLast
Results 11 to 20 of 24

Thread: help with bass wiring

  1. #11
    sorry a bit tired, just realized i'd drawn that wrong lol. here is how i meant it...

    Click image for larger version. 

Name:	schematic.jpg 
Views:	327 
Size:	55.1 KB 
ID:	5122

  2. #12
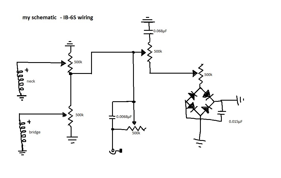
    had a bit more of a play with things tonight, changed the layout of the bass cut to work properly and a bit in general, plus re-drew things properly, my last diagrams were drawn up in a bit of a daze so there were a few minor errors some folks mightn't have picked up on.

    here's whats in my bass right now, working fine and sounding quite good. tone control is usable in its full range and the bass cut adds a bit of pop (technically removes some of the un-poppiness). the diode knob is quite subtle, but fully open sounds really good. will need to stop being lazy and take some recordings so you all can be the judge there...

    anyway, here's the diagram. i'm happy with the results, for a few extra dollars spent on ebay or somewhere on top of your kit arranging your knobs like this may be worthwhile...

    Click image for larger version. 

Name:	wiring final.jpg 
Views:	320 
Size:	48.2 KB 
ID:	5191

  3. #13
    Omg. Just about to wire my IB-6S. 2 volume 2 tone and master volume with what came with the kit. Now I'm just confused.

  4. #14
    Here's the standard IB-6S Master Vol, 2 Vol, 2 Tone wiring diagram Brendan created, that should get you sorted. If you need any help with specifics, just ask.
    Scott.

  5. #15
    I have an IB 5
    5 string bass My pick ups have 3 wires??????
    A green wire twisted with a bare wire, A red wire twisted with a White wire and a Black wire..
    Diagram shoes a bare wire and a White??? can any
    one help me?

  6. #16
    GAStronomist wokkaboy's Avatar
    Join Date
    Dec 2012
    Location
    Perth WA
    Posts
    13,555
    Hi Ejay, welcome to the forum.
    Can you please post a photo of the wires, so these are the pups that came with the kit ?
    If you have a multimeter should be able to find which one is the hot wire.
    These kits come with a stereo jack but pretty sure my IB-5 pups only had 2 wires
    Current Builds and status
    scratch end grain pine tele - first clear coat on !
    JBA-4 - assembled - final tweaks
    Telemonster double scale tele - finish tobacco burst on body and sand neck

    Completed builds
    scratch oak.rose gum Jazzmaster - assembled needs setup
    MK-2 Mosrite - assembled - play in
    Ash tele with Baritone neck - neck pup wiring tweaks and play in

  7. #17
    Overlord of Music
    Join Date
    Aug 2012
    Location
    Brisvegas
    Posts
    3,356
    Black wire is your hot lead, the red and white connection is a series link between the north and south coil of the humbucker (these are joined together and not soldered anywhere else) the other is ground.

    Using the diagram, substitute the white wire with the black (hot) wire and the bare wire with the green and bare connection. Done.
    Last edited by pablopepper; 12-10-2015 at 01:07 PM.
    'As long as there's, you know, sex and drugs, I can do without the rock and roll.'

  8. #18
    Hi.Yes they were part of the Kit that I got from you... I will try pablopepper Advice and see how that goes. if no go Will photograph and upload

  9. #19
    Working :-) Many thanks. However the After wiring it as above it did not work due to the incorrect config on the Outlet plug.
    You guys need to fix that. The active pin is the pin at 2 when the ground is at 6 (Clock wise)

    Cheers.

  10. #20
    GAStronomist wokkaboy's Avatar
    Join Date
    Dec 2012
    Location
    Perth WA
    Posts
    13,555
    yeah the stereo jack has caused a few headaches. Glad you got it sorted Ejay
    Last edited by wokkaboy; 12-10-2015 at 03:38 PM.
    Current Builds and status
    scratch end grain pine tele - first clear coat on !
    JBA-4 - assembled - final tweaks
    Telemonster double scale tele - finish tobacco burst on body and sand neck

    Completed builds
    scratch oak.rose gum Jazzmaster - assembled needs setup
    MK-2 Mosrite - assembled - play in
    Ash tele with Baritone neck - neck pup wiring tweaks and play in

Page 2 of 3 FirstFirst 1 2 3 LastLast

Posting Permissions

  • You may not post new threads
  • You may not post replies
  • You may not post attachments
  • You may not edit your posts
  •