Page 11 of 14 FirstFirst ... 9 10 11 12 13 ... LastLast
Results 101 to 110 of 137

Thread: A quick tube (valve) fuzz box

  1. #101
    Mentor jugglindan's Avatar
    Join Date
    Sep 2019
    Location
    Canberra
    Posts
    1,181
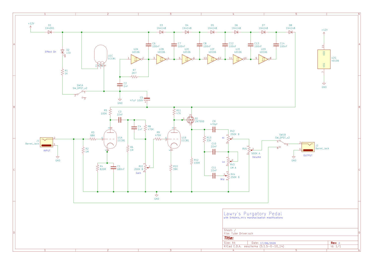
    That's a beautifully drawn schematic! Lovely.
    Mantra: No more pedals, must finish BlueyCaster...
    Disclaimer: I haven't done woodwork since high school, and wasn't really paying attention at the time ...

  2. #102
    Quote Originally Posted by jonwhitear View Post

    DrNomis_44 added it in his modifications, earlier in the thread. I've drawn up the circuit, which shows it.

    Attachment 36002
    Ahhh, yep. Missed that, sorry.
    #001 (LP-1S) [finished - co-runner up Nov 2018 GOTM]
    #002 (WL-1)
    #003 (MPL Megacaster - semi scratch build) [finished]
    #004 (ST-1 JR - Arachnoid Superhero build) [finished]
    #005 (LP jr)
    #006 (TL-1A)

    Junk shop acoustic refurbs (various)
    'The TGS Special'

  3. #103
    GAStronomist DrNomis_44's Avatar
    Join Date
    Dec 2014
    Location
    Darwin,NT Australia
    Posts
    5,552
    Quote Originally Posted by jonwhitear View Post
    Would there be any changes to the original circuit (with your mods) required with this power supply? I gather the original makes about 70V, whereas this one's about 90V.
    `


    Not really, as far as I can see, all you would need to do is just replace the original +70V power supply with the CD4049 high voltage supply circuit I posted, the rest of the Purgatory Pedal circuit would remain the same, you might need to experiment with the 1N4007 diodes and 33uF/50V caps and see how many of each you need to add to get about a +70V output, the high voltage power supply circuit I posted will actually generate about +45V DC with five 1N4007 diodes and six 33uF/50V caps when powered off a +12V DC supply, so to get about +70V you might need to add maybe three more 1N4007 diodes and 33uF/50V caps to the voltage-multiplier section, I'd breadboard the high voltage power supply first and then tweak it to get +70V out of it.

    You might need to substitute a different Mosfet for the 2N7000, maybe an N-Ch Power Mosfet that's capable of running on about 100V or maybe higher, since the 2N7000 is only rated to 60V maximum there's a likelyhood that running it off a +70V supply might destroy it.


    Since the N-Ch Mosfet is connected-up in a configuration called a common-source amplifier, or source-follower, it actually produces a voltage-gain of 1, or slightly less than that, what it does do is it converts the high output impedance of the tube's plate/anode to a lower value so there's no loading effects.
    Last edited by DrNomis_44; 18-06-2020 at 10:35 PM.

  4. #104
    Member jonwhitear's Avatar
    Join Date
    May 2020
    Location
    Sydney, Australia
    Posts
    262
    Quote Originally Posted by jugglindan View Post
    That's a beautifully drawn schematic! Lovely.
    Thank you!

  5. #105
    GAStronomist DrNomis_44's Avatar
    Join Date
    Dec 2014
    Location
    Darwin,NT Australia
    Posts
    5,552
    If any of you guys manage to build a fully-working version of the modded Purgatory Pedal schematic with the Marshall tone-stack, please post an audio demo of it cause I'm keen to hear what it actually sounds like....cheers in advance.

  6. #106
    Member jonwhitear's Avatar
    Join Date
    May 2020
    Location
    Sydney, Australia
    Posts
    262
    Quote Originally Posted by DrNomis_44 View Post
    If any of you guys manage to build a fully-working version of the modded Purgatory Pedal schematic with the Marshall tone-stack, please post an audio demo of it cause I'm keen to hear what it actually sounds like....cheers in advance.
    I'm planning to, depending on availability of parts (and time.) I haven't come across charge pump power supplies before. Would you recommend I go with Lawry's original power supply design, or with the one you've just posted? What are the advantages of the latter? Cheers, Jon

  7. #107
    GAStronomist Simon Barden's Avatar
    Join Date
    Oct 2016
    Location
    Reading, UK
    Posts
    10,547
    The higher the voltages, the more you'd need to be careful with the wire used, to make sure its insulation was adequately rated. You'd need to use something that had a stated rating, rather than use anything you had lying around of dubious provenance. Some cheap wire is only good for 30v or so.

  8. #108
    GAStronomist DrNomis_44's Avatar
    Join Date
    Dec 2014
    Location
    Darwin,NT Australia
    Posts
    5,552
    Quote Originally Posted by jonwhitear View Post
    I'm planning to, depending on availability of parts (and time.) I haven't come across charge pump power supplies before. Would you recommend I go with Lawry's original power supply design, or with the one you've just posted? What are the advantages of the latter? Cheers, Jon

    If you breadboard the circuit first, you could try either of the two high voltage power supply circuits, the main advantage I can think of for the circuit I posted, is that it will run off a DC supply, that means you can also run the tube heater off a DC supply as well, doing so will reduce unwanted hum.

  9. #109
    GAStronomist DrNomis_44's Avatar
    Join Date
    Dec 2014
    Location
    Darwin,NT Australia
    Posts
    5,552
    Quote Originally Posted by Simon Barden View Post
    The higher the voltages, the more you'd need to be careful with the wire used, to make sure its insulation was adequately rated. You'd need to use something that had a stated rating, rather than use anything you had lying around of dubious provenance. Some cheap wire is only good for 30v or so.

    Good point, not sure what the insulation of the wire that I normally use, is rated for.

  10. #110
    Member jonwhitear's Avatar
    Join Date
    May 2020
    Location
    Sydney, Australia
    Posts
    262
    Quote Originally Posted by DrNomis_44 View Post
    If you breadboard the circuit first, you could try either of the two high voltage power supply circuits, the main advantage I can think of for the circuit I posted, is that it will run off a DC supply, that means you can also run the tube heater off a DC supply as well, doing so will reduce unwanted hum.
    Ah, yes. I had missed that rather obvious difference. Thanks.

Page 11 of 14 FirstFirst ... 9 10 11 12 13 ... LastLast

Posting Permissions

  • You may not post new threads
  • You may not post replies
  • You may not post attachments
  • You may not edit your posts
  •