hi all,
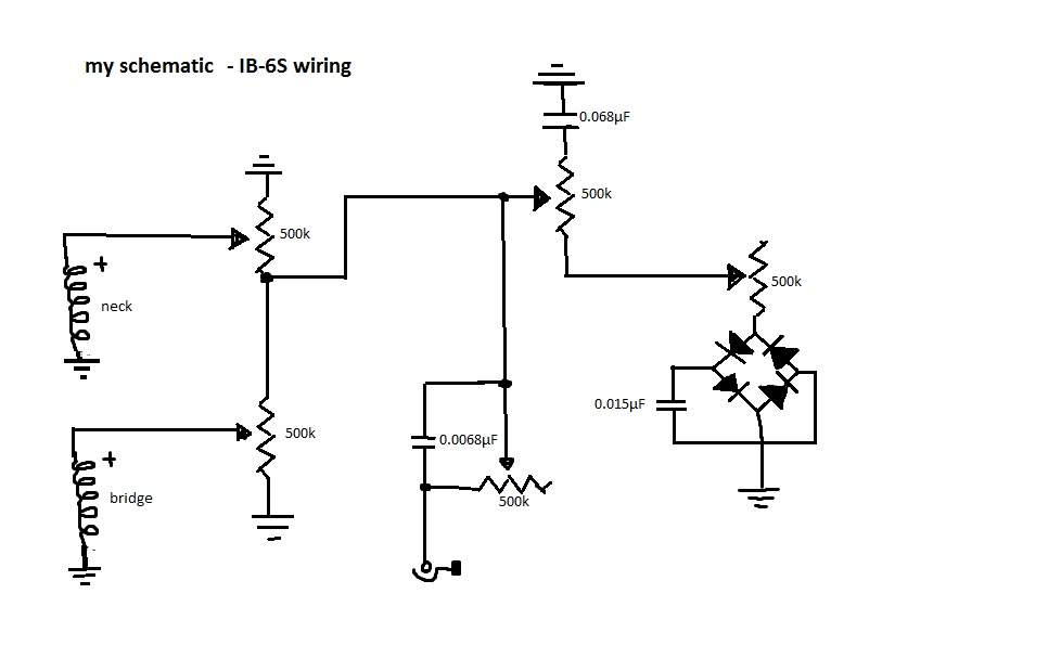
i've made a crude diagram for a passive wiring set up for my IB-6S kit utilizing all 5 pots, i wonder first if it could be verified whether or not this will indeed produce sound (at least theoretically) and second i figured i would post it here to possibly assist anyone who buys a similar kit in the future.
i had to think outside the box a bit or this, and i may need to work through a few different capacitors to get the desired effect, but i think this could work. essentially 2 volume, master tone, bass cut and treble cut... could get some nice tones this way i reckon.
thanks, and i hope this ends up helping someone
i'd like to try a .033 micro farad cap on the treble pot and a .0022 on the bass




Reply With Quote