wow! great save!
Printable View
wow! great save!
Thats an absolutely brilliant result Fred, nice work!
superb reno Fred, the plywood looks great
Great story Fred.
My first guitar was a similar looking 'Anson' branded Strat Copy which also had what looked like 3 x 7 or 9 ply sheets glued together. It was a heavy beast but sustained forever once decent PUP's and tuners were installed. Unfortunately it got left behind after a gig at Bombay Rock Surfers Paradise in 1985. Just hope whoever nicked it got as much enjoyment out of it as I did.
Love the colour scheme too.
The Bombay..... was great in its day
Came up a treat Fred.
The layers of plywood actually look really great. Glad it all worked out for you.
Maybe not quit as colourful as when the big coys use plywood, though.
http://www.ziogiorgio.it/images/2009...GZoot_suit.jpg
well done Fred you really transformed this axe into a really nice looking axe, it's come up a treat. The pickup selections sound very cool, might have to try that combo
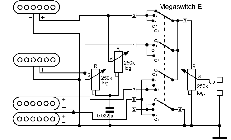
Can you please post a copy of the wiring diagram you used ? cheers
Really surprised at how well this guitar turned out after all the renovation work was done on it, looks cool.
Thanks all for the nice comments!
It was more a 'testing ground' than a real guitar build project for me until I got excited and went a bit over-board with the options... :-)
I'll try and record a sound demo as it's pretty good. These pickups are very hot!
@Fretworn: I saw these when I was searching "plywood guitar" on Google! A bit extreme for me... :-)
@wokkaboy: Here's the wiring diagram I used. Got them from the Schaller website, check out HSS5
http://guitar-parts.biz/hp543126/Meg...fc049fceXY2abc
Switching diagram:
Attachment 13193
Electrical diagram:
Attachment 13191
Wiring diagram:
Attachment 13192
I had to wire the Entwistle HB with green as hot and black as ground for this to work. Which is the opposite to what Entwistle show on the diagram on their website, but consistent with what they show on the pup box.... tricky! :-)