1 Attachment(s)
	
	
		Series / Parallel & Phase Switching with Push-Pull Pots
	
	
		I've got two push-pull pots (among some other goodies) on the way and want to run a wiring diagram past someone with a bit more wiring experience than me (i.e. any at all!)
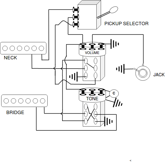
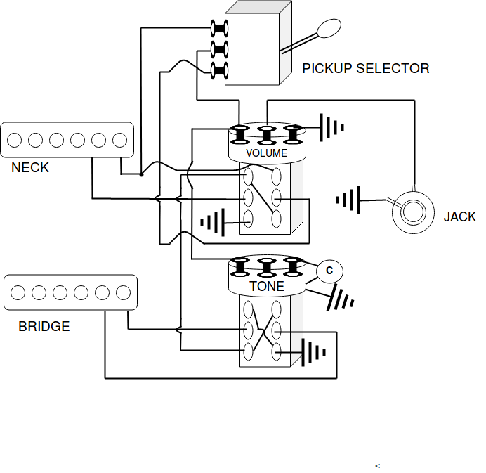
Attachment 31231
The idea is that the TONE push-pull pot can reverse the polarity of the signal from the BRIDGE pickup. while the VOLUME push-pull pot can combine the signals in series, as opposed to parallel. Ground symbols mean connect to the top of the volume pot, except the one coming off of the jack which goes to the bridge.
The diagram off of one that I found here for humbuckers, which has an extra switch for coil-tapping each pickup (which I won't need as my guitar has p90s)
Would love some feedback!